近日,王园园教授团队在Nature Mental Health发表标题为“Depression Shapes the Recall of Adverse Childhood Experiences: Evidence from a Three-Wave Longitudinal Study of 6,260 Chinese Adolescents”的文章,该研究基于三波纵向追踪的中国青少年大样本数据,首次在纵向层面证实抑郁症状先于并增强个体对不良童年经历的回忆,揭示了抑郁通过重塑创伤记忆影响心理健康的动态机制,为创伤评估与抑郁干预提供了新的理论依据。
研究基于6,260名中国青少年三波纵向追踪数据,采用了两种纵向分析策略。首先,研究使用随机截距交叉滞后面板模型(RI-CLPM),在控制个体稳定差异和自回归效应的基础上,检验ACEs与抑郁症状在相邻时间点之间的预测关系。其次,为进一步揭示不同ACEs类型与抑郁症状之间的复杂关联结构,研究引入交叉滞后面板网络分析(CLPN),将多个症状与经历类型纳入统一网络框架,识别在时间动态中具有关键作用的核心节点。
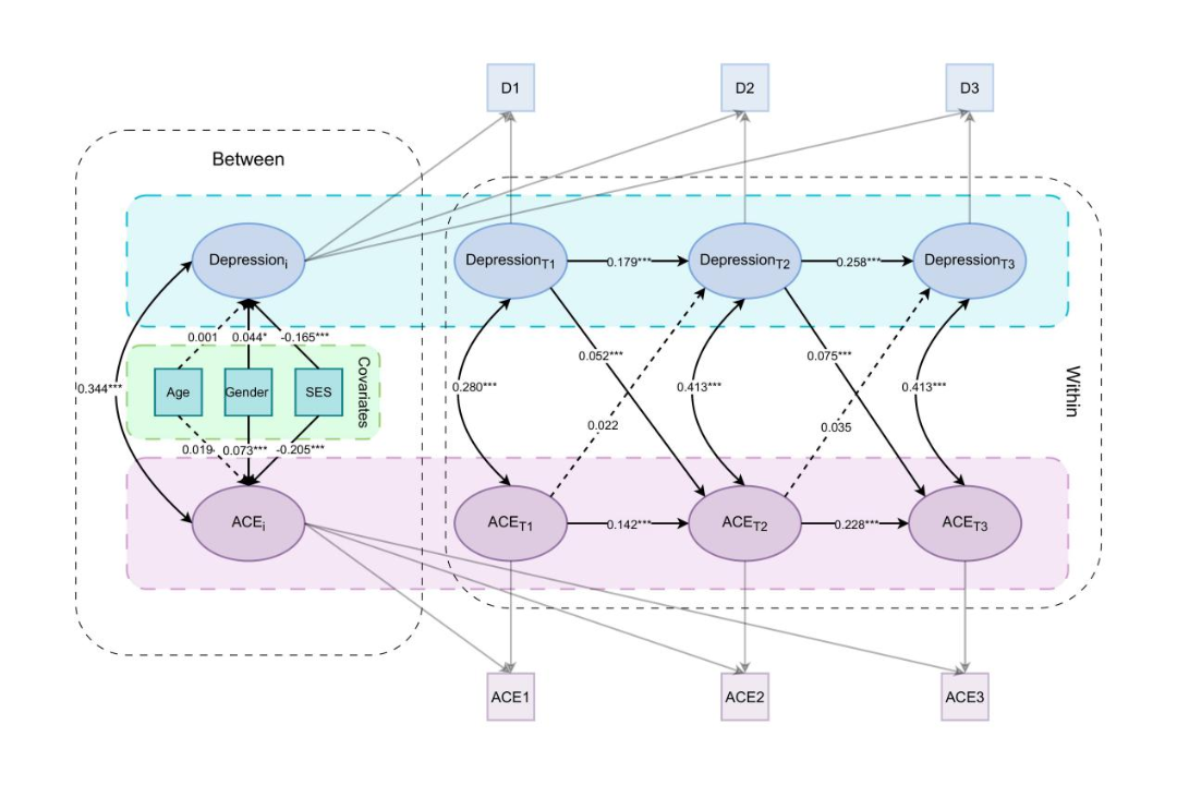
结果显示(图1),抑郁与ACEs在个体层面呈显著正相关,即基线水平上经历更多不良童年经历的青少年,往往报告更高水平的抑郁症状。同时,性别和社会经济地位(SES)对两者均具有显著影响:女性青少年总体上表现出更高的抑郁水平,也更倾向于报告较多的不良童年经历;而较低的社会经济地位则与更高水平的抑郁症状和ACEs显著相关。这些结果表明,抑郁与童年不良经历在个体层面共享重要的社会人口学风险背景。交叉滞后分析结果揭示了二者之间明确的时间顺序。研究发现,较高水平的抑郁症状能够显著预测随后时间点更高水平的ACEs回忆,且这一效应在不同时间段均保持稳定;相反,ACEs并未显著预测后续抑郁症状的变化。这一发现表明,抑郁症状在时间上先于并推动了童年不良经历回忆的增强,而非仅由童年创伤单向导致抑郁。

图1 抑郁与童年不良经历的随机截距交叉滞后面板模型
基于网络分析的向外期望影响值(outgoing expected influence),在T1 → T2网络中(图2c),自我厌恶(D7)、情绪低落(D1)、疲劳(D17)和ACEs组的身体虐待(ACE12)、情感忽视(ACE10)、家庭成员入狱(ACE7)为关键节点;在T2 → T3网络中,抑郁组的外观关注(D14)、内疚感(D5)、疲劳(D17)以及ACEs组的情感虐待(ACE11)、情感忽视(ACE10)、性虐待(ACE13)为关键节点。基于向内期望影响值(ingoing expected influence),惩罚感(D6)是两个网络中稳定受影响的节点。而情感忽视(ACE10)在不同的网络中持续作为桥梁节点(图2a、2b),连接抑郁症状与ACE回忆。这些结果表明,疲劳(D17)、惩罚感(D6)以及情感忽视(ACE10)在青少年抑郁症状与童年不良经历回忆的相互作用中发挥核心作用。

图2 抑郁症状与童年不良经历的交叉滞后网络及桥梁节点分析
本研究首次在纵向层面证明,抑郁症状可先于ACE回忆增强,为解释创伤自报随时间波动提供了新机制。网络分析显示,疲劳、惩罚感及情感忽视在抑郁与ACEs回忆的互动中发挥核心作用,提示抑郁可能强化个体对童年创伤的自报记忆。实践上,该发现提示在评估创伤史和制定干预方案时应考虑抑郁带来的记忆偏差,临床干预若有效缓解抑郁,也可能降低创伤回忆的强度,从而改善青少年心理健康。研究局限包括:样本以受教育水平较高的大学生为主,限制结果的普遍性;研究时间跨度有限,未覆盖ACE首次发生与抑郁起始的完整发展链;未纳入同伴霸凌、社区暴力或创伤后应激等因素,也未探讨调节或中介变量。未来研究应扩展样本类型、延长纵向追踪、纳入更全面的ACE测量及文化因素,并关注调节与中介机制,以深入理解抑郁对创伤回忆的动态作用,为精准干预和政策制定提供依据。
原文链接:https://url.scnu.edu.cn/record/view/index.html?key=c3885d09583ff727d8c86ccef2fb7127
本文第一作者为华南师范大学心理学院博士生张正,共同第一作者为应用心理专业硕士周传涛。心理学院王园园、苏斌原、秦鹏民教授为共同通讯作者。心理学院本科生张润嘉,心理学院硕士生唐洋洋、张燕歌为合作作者。该研究获得华南师范大学“冲一流、补短板、强特色”心理学关键学科基金、国家自然科学基金(No. 82201708)、国家社会科学基金(No.20&ZD153)广东省基础与应用基础研究基金(No. 2025A1515011554),教育部人文社会科学基金(23YJA190014)和脑认知与人的素质发展基础学科研究中心(No.2024B0303390003)的资助。
文章来源:https://url.scnu.edu.cn/record/view/index.html?key=14092871401b9edfda309ff477544430